Toggle navigation
网站首页
部门简介
人才引进
师德师风
服务指南
规章制度
资料下载
监督举报
人事系统
首页
>
动态公告板
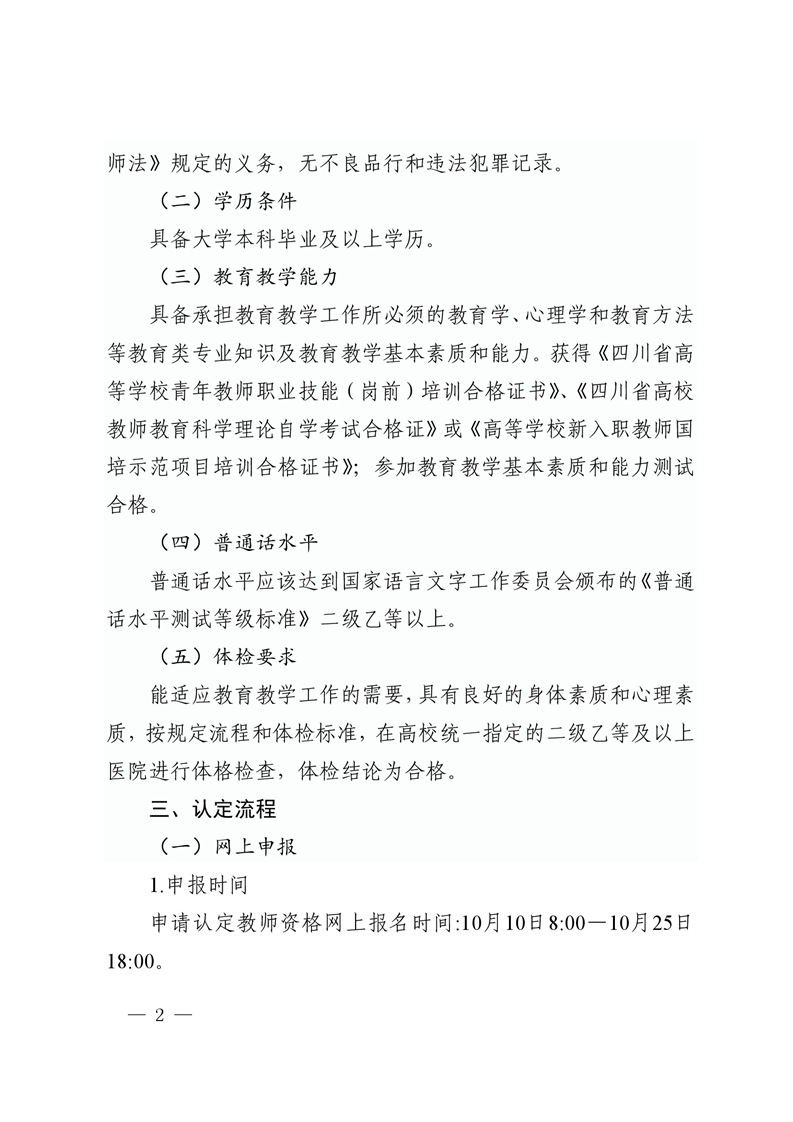
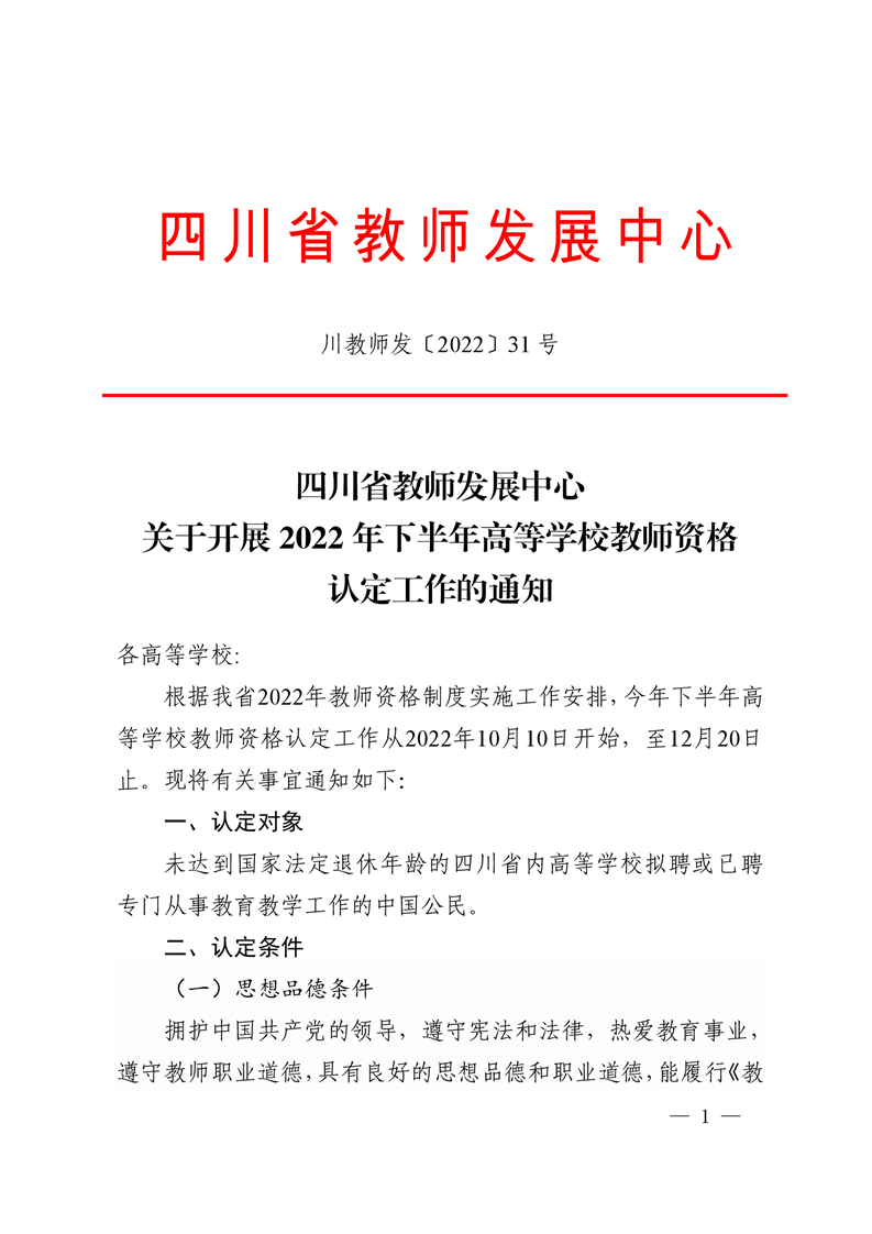
关于开展2022年下半年高等学校教师资格认定工作的通知
日期:2022-09-21 09:43:30
操作>>
上一篇:
四川省教师发展中心关于开展2023年上半年高等学校教师资格认定工作的通知
下一篇:
2022返岗教研提交材料要求的补充通知
返回首页
关闭页面
友情链接:
人事系统
|
教师岗培报名系统
|
中国教师资格网
|
全国教师管理信息系统
|
全国高校教师网络培训平台
|
师德师风举报邮箱
师德师风举报邮箱
复制邮箱
关闭